Какие бывают силы в механике
Взаимодействие тел всегда обусловлено действием определенных сил. Они заставляют остановиться движущееся тело, падать на землю, восстанавливают его форму при ударе и т.д. Несмотря на то, что природа этих сил различна, они имеют ряд общих характеристик и проявлений.
Что называют силой в механике
Определение силы в механике базируется на ее проявлении в природе. Так, силой называется величина, которая предназначена для характеристики степени воздействия тел друг на друга. Обычно рассматриваются ситуации, когда одно тело действует на другое. При этом известно:
- направление такого воздействия;
- точка приложения;
- результат.
Поскольку сила является величиной векторного типа (она имеет направление), для характеристики ее величины применяется понятие «модуль». Модуль не имеет направления, а определяется только интенсивностью воздействия.
Осторожно! Если преподаватель обнаружит плагиат в работе, не избежать крупных проблем (вплоть до отчисления). Если нет возможности написать самому, закажите тут.
В задачах по физике сила обозначается буквой F, возле которой могут стоять дополнительные условные обозначения в зависимости от вида.
Источник: fizmat.by
Если решение задач сопровождается схемой, тело на ней представляется материальной точкой. В таком случае, зная точку приложения силы, удобно указать ее направление. Когда по условию задачи силы действуют в нескольких точках, их соединяют в одну (в центр тела). При этом тело чаще обозначается прямоугольником (либо кругом).
Источник: ok-t.ru
Как видно на рисунке, чтобы правильно решить задачу, необходимо обозначить все силы, действующие на тело в текущий момент, а также нанести стрелками направления их воздействия. При указании сил важно ориентироваться на количество тел, оказывающих друг на друга влияние (их количество должно совпадать).
Виды сил в механике
Классификация сил в механике имеет следующий вид:
- гравитационные (сила тяжести, вес, архимедова сила);
- упругости, сопротивления опоры, натяжения;
- скольжения (трения покоя).
По своей сути эти силы обусловлены двумя явлениями: гравитацией и электромагнетизмом. Однако механизмы их возникновения различаются.
Силы гравитации имеют проявление практически в каждом явлении, происходящем вокруг. Так, любое тело, не имеющее опоры либо крепления к чему-либо, обязательно падает на землю. Происходит это из-за земного притяжения (гравитации Земли). Сила, с которой планета притягивает тела, направлена вертикально вниз и определяется их массой. Называется она силой тяжести. Для решения задач применяется формула:
Источник: fizmat.by
Следующая разновидность сил — сила трения. Ее можно наблюдать при движении предмета по какой-либо поверхности. Такое движение может быть быстрым, медленным либо отсутствовать вовсе. Причина возникновения этой силы заключается в том, что любая поверхность не является идеально гладкой. Имея шероховатости (большие либо малые), поверхность создает препятствие движению тела. Когда, чтобы преодолеть это препятствие, у тела не хватает энергии, оно останавливается. Проявление такой силы можно наблюдать на рисунке:

Источник: 10prichin.ru
На рисунке слева: санки будут двигаться вперед только в том случае, когда сила трения о поверхность будет компенсироваться силой, прилагаемой тем, кто тянет санки за веревку.
На среднем рисунке сила трения колес велосипеда о землю компенсируется силой, которую прилагает велосипедист, крутя педали.
На правом рисунке сила трения ничем не компенсируется. Поэтому тело находится в покое. С другой стороны, на это тело действует не только сила трения, но и сила тяжести. Поэтому оно притягивается к данной поверхности и стоит на ней.
Для определения силы трения применяется формула:
Источник: fizmat.by
В формуле для определения силы трения присутствует специальный коэффициент, который зависит от материала поверхности.
В продолжение рассмотрения силы трения бруска о поверхность рассмотрим другие силы, присутствующие в данной ситуации. Предмет своим весом давит на поверхность (пусть и с незначительной силой). Эта сила обусловлена его весом и вызвана гравитацией Земли. Материал поверхности ответным образом давит на предмет с силой, имеющей противоположное направление (она направлена вверх). Такое явление зафиксировано законом Ньютона.
Для такой силы существует отдельное определение – реакция опоры. Механизм ее появления объясняется силами взаимодействия между молекулами, из которых состоит материал поверхности. Они, стремясь сохранить форму своей кристаллической решетки, не дают возможности сблизиться молекулам, а, следовательно, «выталкивает» давящее тело наверх. Чем больше вес тела и сила, с которой оно давит на поверхность, тем сильнее она «выталкивает» его обратно. Реакция опоры не выражается отдельной формулой. Это разновидность силы упругости.
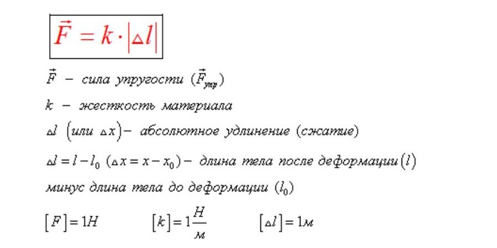
Сила, проявления которой наблюдаются при деформации тела, называется силой упругости.
Как видно из определения, сила упругости стремится вернуть предмету первоначальную форму (независимо от того, сжимается тело или растягивается).
При решении задач на силу упругости целесообразно использовать закон Гука.
Источник: fizmat.by
Аналогично описанной выше силе реакции опоры, сила упругости направлена противоположно действию на эту опору (или предмет).
Для характеристики воздействия предмета на опору используется такое понятие, как вес. На первый взгляд, вес является понятием, аналогичным силе тяжести. Однако на самом деле разница существенная:
- Понятие «вес» применимо к характеристике ситуации, когда тело взаимодействует с опорой.
- О силе тяжести говорят, когда характеризуют процесс взаимодействия со всей планетой.
Сила тяжести имеет отдельную букву для обозначения: P.
Источник: cf3.ppt-online.org
Особенная ситуация по проявлению сил в механике наблюдается при взаимодействии тела с жидкостью (или с газом). В качестве примера рассмотрим ситуацию погружения тела в воду. Она начинает выталкивать его с силой, которая имеет направление, противоположной силе тяжести и может быть определена по следующей формуле:
Источник: fizmat.by
Данная сила была названа в честь ученого, который ее открыл — Архимеда.
Под ее действием тело может вести себя не однозначно:
- оно может плавать (если сила Архимеда и сила тяжести идентичны);
- может подняться на поверхность (Архимедова сила больше, чем сила тяжести);
- может утонуть (Архимедова сила меньше, чем сила тяжести).
Для сил гравитации характерна особенность: их проявление будет заметным, когда хотя бы одно из тел по своим размерам приближается к Земле.
В чем измеряется сила в механике
Основной единицей измерения силы в СИ является 1 Ньютон. Он равен силе, которая меняет скорость тела массой 1кг на 1 метр в секунду и направлена в сторону действующей силы.
Источник: yarllo.ru
Кроме Ньютона для решения задач используются следующие единицы:
Источник: www.axwap.com
Существуют и внесистемные единицы, применяемые для измерения сил в механике:
Источник: www.axwap.com
В то же время, в зависимости от получаемой величины, единица измерения — Ньютон — может иметь степень или дольное выражение: 102Н, 103Н, 106Н, 10-9Н.
Формулы
Поскольку в результате воздействия силы тело часто начинает двигаться, то для ее измерения необходимо учесть ускорение, которое это тело приобрело. Под термином «ускорение» понимается скорость, которую приобретает тело за единицу времени.
Чем большее ускорение тело приобрело, тем интенсивнее была приложенная сила. Однако такое утверждение верно в том случае, когда масса тел в рассматриваемых ситуациях аналогична.
Если же такое условие не соблюдено, то результат воздействия одинаковой силы на различные тела будет следующим: чем больше масса тела, тем меньшее ускорение будет получено.
Данное заключение заключено в формуле:
F=ma, m — масса, a — ускорение.
Следует понимать, что направление силы и ускорения могут совпадать или не совпадать.
В системе координат векторы силы и ускорения располагаются по одной линии, однако могут иметь однонаправленный либо противоположно направленный характер.
Нередки ситуации, когда на тело действуют несколько сил. Тогда итоговой формулой для нахождения суммарной силы является:
F=F1+F2+…Fn
Если в результате воздействия суммы сил тело приобрело ускорение, то сохраняется справедливость равенства между силой, ускорением и массой:
(F1+F2+…+Fn)=ma
Если по условиям задачи ускорение не определено, то в формуле его можно заменить частным разницы скоростей на время.
Примеры решения задач
Какова величина суммарной силы двух действующих сил величинами 5Н и 7Н в следующих случаях:
- направления их действия совпадают;
- они противоположно направлены.
Направления действия сил отображены на схеме:
![]()
Источник: reshator.com
В варианте a) решение задачи находится по формуле:
F=F1+F2=5+7=12 (Н)
В варианте b) решение задачи находится по формуле:
F=F1-F2=7-5=2 (Н)
Ответ: при однонаправленном действии сил суммарная равна 12 Н, при противоположно направленных — 2 Н.
Тело массой 0,2 кг получило ускорение 4 м/с после действия силы. Какая ее величина?
F=ma=4*0,2=0,8 Н
Ответ: 0,8 (Н)
Автобус массой 3 т отъезжает со стоянки и за 10 сек и набирает скорость 40 км/ч. Какая сила на него действует?
Поскольку начальная скорость автобуса равна нулю, то ускорение находим по формуле:
a=(V-Vo)/t=(40-0)/10=4
F=3000*4=12000Н=12*103Н
Ответ: 12*103(Н)
Заметили ошибку?
Выделите текст и нажмите одновременно клавиши «Ctrl» и «Enter»
Нашли ошибку?
Текст с ошибкой:
Расскажите, что не так




